Instance Verification Kit (IVK)
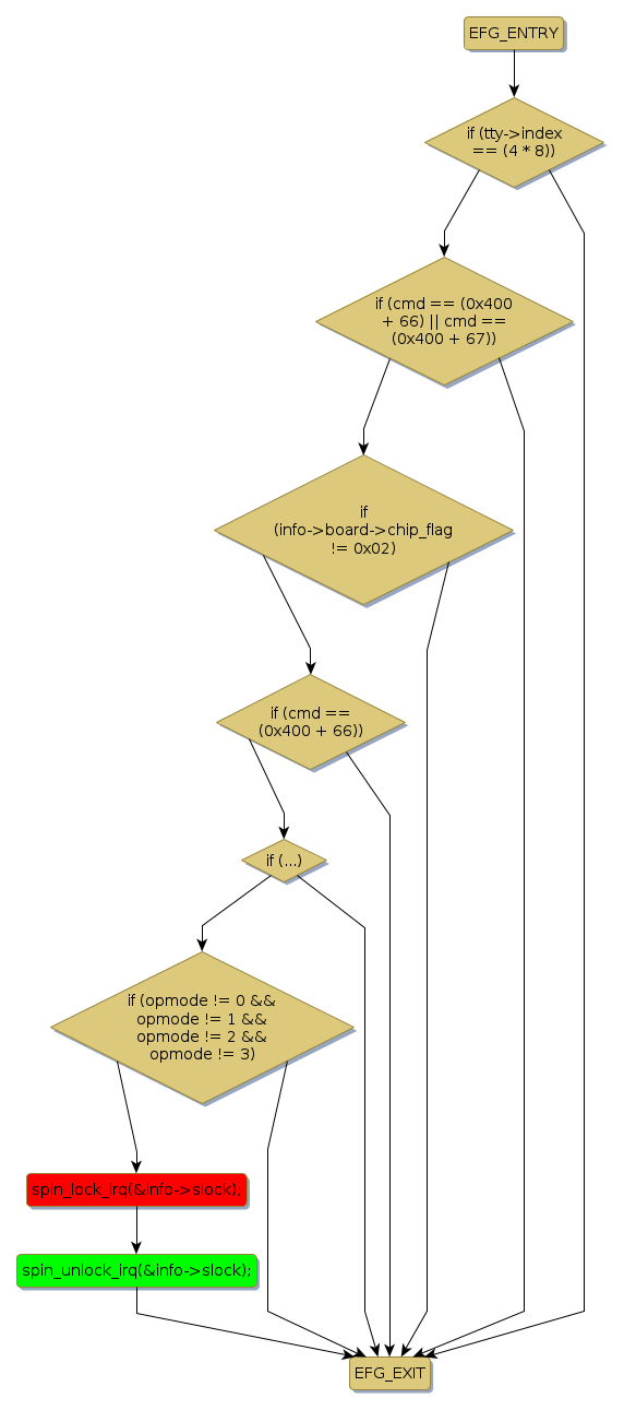
spin lock @ [44015+28+/linux-3.19-rc1/drivers/tty/mxser.c]
Instance Signature: slock
|
The Matching Pair Graph:
|
|
Function Name
|
Control Flow Graph (CFG)
|
Events Flow Graph (EFG)
|
Source Correspondence
|
|
mxser_ioctl
|
|
|
[43087+11+/linux-3.19-rc1/drivers/tty/mxser.c]
|